产品详情
泡沫铝的特点为相对密度低、质量轻、比表面积大、比力学性能高、阻尼性能好。良好的力学性能使它可以作为结构材料;而它具备的多种不错物理性能,如阻尼、消声、隔热、导热、减震、电磁屏蔽防护、吸能缓冲等使它同时具有了功能材料的特点。
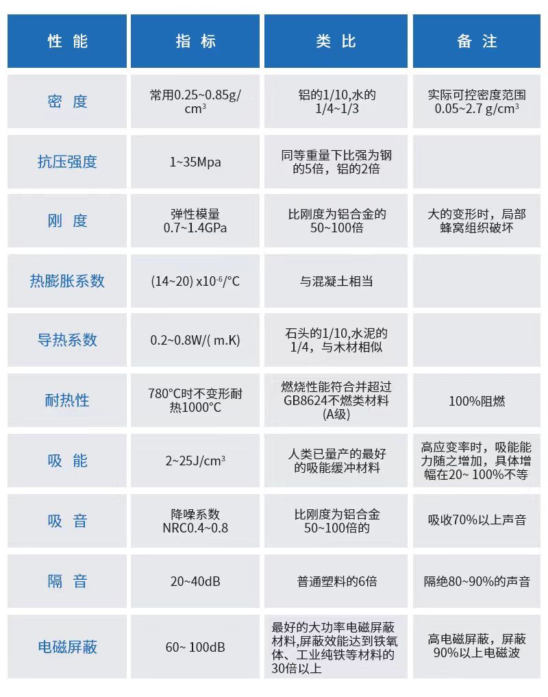
泡沫铝的性能及其在建筑业中的应用现状
泡沫铝具有较高的耐热性,即使达到合金熔点也不熔解,一般铝合金的熔解温度范围在560~700℃,但泡沫铝即使加热到1400℃也不熔解。而且在高温下不释放有害气体,在许多场合可以取代发泡树脂和石棉类制品作为隔热与耐热材料。
优势特点:
1. 国际公认环保材料。
2. A级防火资质,符合现在建筑装饰材料防火高要求。
3. 全球应用气体发泡工艺生产泡沫铝,板材表面肌理独特,材质银灰色,内部空隙结构丰富多样,透光后折射色彩丰富,绚丽璀璨,变幻莫测。
4. 单板铸造,材料本身均为银灰色,基本无色差。
5. 铸造表面结构独特,既增强板材的强度,又创造了优异的视觉感受。
6. 一种厚度25.4mm,甚至43.2mm的大孔透光可以用在外墙的泡沫铝板,全球范围内没用可与之竞争的同类产品。
独特工艺,大尺寸板的质量、性能稳定。宽度达1220mm,长度可达6米,标板规格长度也达3660mm,大规格可减少对接缝,增强整体透光效果


留下您的留言



